
技術知識
電機驅動電路設計知識大全
電機是單向還是雙向轉動?需不需要調速?對于單向的電機驅動,只要用一個大功率三極管或場效應管或繼電器直接帶動電機即可,當電機需要雙向轉動時,可以使用由4個功率元件組成的H橋電路或者使用一個雙刀雙擲的繼電器。
一、在電機驅動電路的設計中,主要考慮一下幾點:
功能:電機是單向還是雙向轉動?需不需要調速?對于單向的電機驅動,只要用一個大功率三極管或場效應管或繼電器直接帶動電機即可,當電機需要雙向轉動時,可以使用由4個功率元件組成的H橋電路或者使用一個雙刀雙擲的繼電器。如果不需要調速,只要使用繼電器即可;但如果需要調速,可以使用三極管,場效應管等開關元件實現PWM(脈沖寬度調制)調速。
性能:對于PWM調速的電機驅動電路,主要有以下性能指標。
1、輸出電流和電壓范圍,它決定著電路能驅動多大功率的電機。
2、效率,高的效率不僅意味著節省電源,也會減少驅動電路的發熱。要提高電路的效率,可以從保證功率器件的開關工作狀態和防止共態導通(H橋或推挽電路可能出現的一個問題,即兩個功率器件同時導通使電源短路)入手。
3、對控制輸入端的影響。功率電路對其輸入端應有良好的信號隔離,防止有高電壓大電流進入主控電路,這可以用高的輸入阻抗或者光電耦合器實現隔離。
4、對電源的影響。共態導通可以引起電源電壓的瞬間下降造成高頻電源污染;大的電流可能導致地線電位浮動。
5、可靠性。電機驅動電路應該盡可能做到,無論加上何種控制信號,何種無源負載,電路都是安全的。
二、 三極管-電阻作柵極驅動

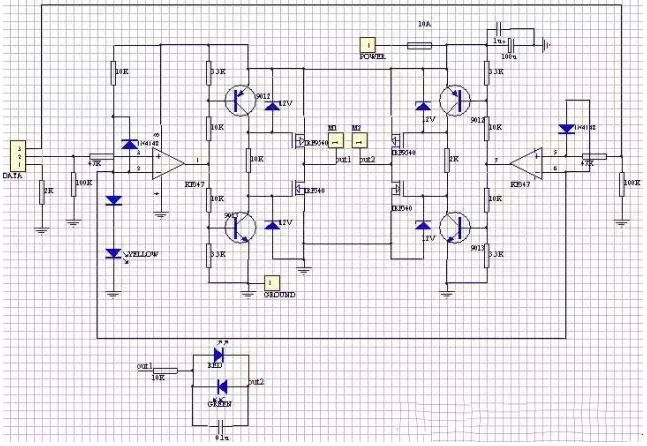
電機驅動電路設計詳解 —電路圖
1、輸入與電平轉換部分:
輸入信號線由DATA引入,1腳是地線,其余是信號線。注意1腳對地連接了一個2K歐的電阻。當驅動板與單片機分別供電時,這個電阻可以提供信號電流回流的通路。當驅動板與單片機共用一組電源時,這個電阻可以防止大電流沿著連線流入單片機主板的地線造成干擾。或者說,相當于把驅動板的地線與單片機的地線隔開,實現“一點接地”。
高速運放KF347(也可以用TL084)的作用是比較器,把輸入邏輯信號同來自指示燈和一個二極管的2.7V基準電壓比較,轉換成接近功率電源電壓幅度的方波信號。KF347的輸入電壓范圍不能接近負電源電壓,否則會出錯。因此在運放輸入端增加了防止電壓范圍溢出的二極管。輸入端的兩個電阻一個用來限流,一個用來在輸入懸空時把輸入端拉到低電平。
不能用LM339或其他任何開路輸出的比較器代替運放,因為開路輸出的高電平狀態輸出阻抗在1千歐以上,壓降較大,后面一級的三極管將無法截止。
2、柵極驅動部分:
后面三極管和電阻,穩壓管組成的電路進一步放大信號,驅動場效應管的柵極并利用場效應管本身的柵極電容(大約1000pF)進行延時,防止H橋上下兩臂的場效應管同時導通(“共態導通”)造成電源短路。
當運放輸出端為低電平(約為1V至2V,不能完全達到零)時,下面的三極管截止,場效應管導通。上面的三極管導通,場效應管截止,輸出為高電平。當運放輸出端為高電平(約為VCC-(1V至2V),不能完全達到VCC)時,下面的三極管導通,場效應管截止。上面的三極管截止,場效應管導通,輸出為低電平。
上面的分析是靜態的,下面討論開關轉換的動態過程:三極管導通電阻遠小于2千歐,因此三極管由截止轉換到導通時場效應管柵極電容上的電荷可以迅速釋放,場效應管迅速截止。但是三極管由導通轉換到截止時場效應管柵極通過2千歐電阻充電卻需要一定的時間。
相應的,場效應管由導通轉換到截止的速度要比由截止轉換到導通的速度快。假如兩個三極管的開關動作是同時發生的,這個電路可以讓上下兩臂的場效應管先斷后通,消除共態導通現象。
實際上,運放輸出電壓變化需要一定的時間,這段時間內運放輸出電壓處于正負電源電壓之間的中間值。這時兩個三極管同時導通,場效應管就同時截止了。所以實際的電路比這種理想情況還要安全一些。
場效應管柵極的12V穩壓二極管用于防止場效應管柵極過壓擊穿。一般的場效應管柵極的耐壓是18V或20V,直接加上24V電壓將會擊穿,因此這個穩壓二極管不能用普通的二極管代替,但是可以用2千歐的電阻代替,同樣能得到12V的分壓。
3、場效應管輸出部分:
大功率場效應管內部在源極和漏極之間反向并聯有二極管,接成H橋使用時,相當于輸出端已經并聯了消除電壓尖峰用的四個二極管,因此這里就沒有外接二極管。輸出端并聯一個小電容(out1和out2之間)對降低電機產生的尖峰電壓有一定的好處,但是在使用PWM時有產生尖峰電流的副作用,因此容量不宜過大。在使用小功率電機時這個電容可以略去。如果加這個電容的話,一定要用高耐壓的,普通的瓷片電容可能會出現擊穿短路的故障。
輸出端并聯的由電阻和發光二極管,電容組成的電路指示電機的轉動方向。
4、性能指標:
電源電壓15~30 V,最大持續輸出電流5A/每個電機,短時間(10秒)可以達到10A,PWM頻率最高可以用到30KHz(一般用1到10KHz)。電路板包含4個邏輯上獨立的,輸出端兩兩接成H橋的功率放大單元,可以直接用單片機控制。實現電機的雙向轉動和調速。
5、布線:
大電流線路要盡量的短粗,并且盡量避免經過過孔,一定要經過過孔的話要把過孔做大一些(》1mm)并且在焊盤上做一圈小的過孔,在焊接時用焊錫填滿,否則可能會燒斷。
另外,如果使用了穩壓管,場效應管源極對電源和地的導線要盡可能的短粗,否則在大電流時,這段導線上的壓降可能會經過正偏的穩壓管和導通的三極管將其燒毀。
在一開始的設計中,NMOS管的源極于地之間曾經接入一個0.15歐的電阻用來檢測電流,這個電阻就成了不斷燒毀板子的罪魁禍首。當然如果把穩壓管換成電阻就不存在這個問題了。
三、 低壓驅動電路的簡易柵極驅動
一般功率場效應管的最高柵源電壓為20V左右,所以在24V應用中要保證柵源電壓不能超過20V,增加了電路的復雜程度。但在12V或更低電壓的應用中,電路就可以大大簡化。

電機驅動電路設計詳解 —電路圖
左圖就是一個12V驅動橋的一邊,上面電路的三極管部分被兩個二極管和兩個電阻代替。(注意,跟上圖邏輯是反的)由于場效應管柵極電容的存在,通過 R3,R4向柵極電容充電使場效應管延緩導通;而通過二極管直接將柵極電容放電使場效應管立即截止,從而避免了共態導通。
四、L298N電機驅動電路
1、工作原理分析:
在步進電機驅動模塊中,采用了帶光耦隔離,抗干擾能力強的TLP521作為隔離電流保護芯片,其中L297的17腳通過給高低電平來控制步進電機的正反轉,而18腳為步進時鐘輸入端,控制每個步數的時間增量,19腳步進電機的半步或者整步的選擇,10腳為使能控制端,來控制電機的啟停,而經過內部包含 4 信道邏輯驅動電路、高壓、大電流雙 H 橋式驅動器L298來控制電機的正反轉;利用L298實現電機驅動及其正反轉,并采用二極管進行續流保護,利用7805提供5v電源給控制器和l298芯片供電,這個電路在工作時間長的情況下容易發熱,造成電路不穩定性缺點。

電機驅動電路設計詳解 —電路圖
主要功能特點是:
關鍵芯片:L298N 雙H 橋直流/步進電機驅動芯片
L298N 芯片工作電壓:DC 4.5~5.5V。
電機驅動電源電壓DC 5--35V。
電源輸入正常時有LED 燈指示。
PCB尺寸:4.4*5.0cm
最大輸出電流2A(瞬間峰值電流3A),最大輸出功率25W。
輸出正常時電機運轉有LED 燈指示。
具有二極管續流保護。
可單獨控制2臺直流電機或1臺兩相4 線(或6 線)步進電機。
可以采用并聯接法控制一臺高達3A 的直流電機。
可實現電機正反轉。
2、模擬電路PWM的實現

驅動電機的PWM生成電路圖
上圖為一個使用游戲手柄或者航模搖桿上的線性電位器(或線性霍爾元件)控制兩個底盤驅動電機的PWM生成電路。J1是手柄的插座,123和456分別是 x,y兩個方向的電位器。U1B提供半電源電壓,U1A是電壓跟隨。x,y分量經過合成成為控制左右輪兩個電機轉速的電壓信號。
在使用中,讓L= (x+1)y/(x+1.4),R=(x-1)y/(x-0.6),經過試驗有不錯的效果(數字只是單位,不是電壓值)。經過U1C和U1D組成的施密特振蕩器把電壓轉換為相應的PWM信號,用來控制功率驅動電路。以U1D為例,R1,R2組成有回差的施密特電路,上下門限受輸入電壓影響,C1和R3組成延時回路,如此形成振蕩的脈寬受輸入電壓控制。Q1,Q2是三極管,組成反相器,提供差分的控制信號。具體振蕩過程參見對555振蕩器的分析。
標簽:   電機 驅動 電路

